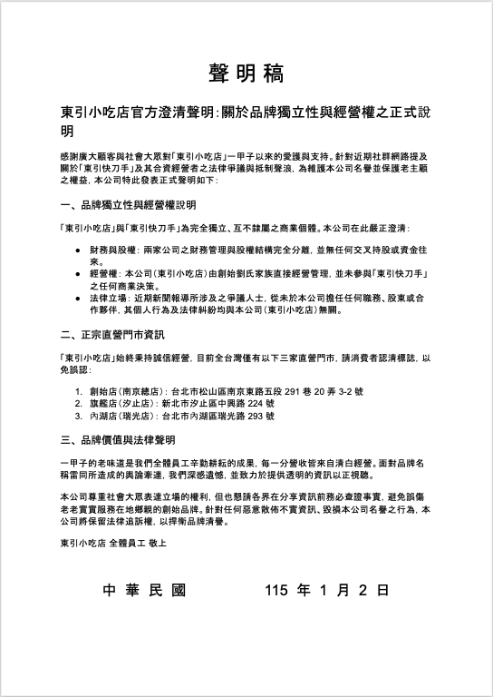
【2026 年 1 月 2 日 台北訊】 近日針對網路社群流傳關於「東引快刀手」合資經營者之相關爭議,並引發部分消費者誤認而發起抵制。對此,傳承一甲子的知名老字號 「東引小吃店」 今日正式發表聲明:本公司與「東引快刀手」為 完全獨立之兩家公司,雙方在財務、股權、經營及資金往來上均無任何關聯。
「東引小吃店」負責人劉老闆表示,品牌自 1960 年代創立至今,始終專注於傳統口味的守護。目前品牌僅設有以下三家直營門市:
南京總店: 台北市松山區南京東路五段 291 巷。
汐止店: 新北市汐止區中興路。
內湖瑞光店: 台北市內湖區瑞光路。
針對近期引起討論之「東引快刀手」及其相關合資股東之法律行為,「東引小吃店」嚴正聲明,該等人士 從未參與「東引小吃店」之經營,亦非本公司股東或合夥人。對於品牌名稱雷同造成的公眾困擾,公司深感遺憾,並對無端遭受波及的基層員工及老主顧感到不捨。
「東引小吃店」 強調,品牌近年積極轉型,如內湖瑞光店與汐止店均提供現代化、衛生舒適的用餐環境,並引進數位點餐設備,皆是為了提供更優質的服務。懇請廣大消費者在表達立場時,務必理性辨別,支持兢兢業業守護老味道的創始品牌,避免誤傷無辜。

@dongyin___restaurant
本店特此聲明,「東引小吃店」與近日網路上討論之「東引快刀手」, 為完全不同之獨立經營體系,在經營、股權及財務上皆無任何關聯。 東引小吃店目前僅設有南京店、汐止店及內湖瑞光店, 皆為家族自主經營,經營歷程與帳務一向公開單純。 感謝長期支持我們的顧客與朋友, 也懇請外界勿因不實連結造成誤解。 我們將持續專注本業,用心把每一碗麵做好。 東引小吃店 敬啟 #東引小吃店 #東引小吃 #東引 #東引小吃店劉老闆 #東引劉老闆 #內湖美食 #內湖科學園區 #瑞光路 #內湖宵夜 #南京美食 #台北大巨蛋 #台北宵夜 #台北美食 #汐止美食 #汐止宵夜 #餐飲業 #老闆
這篇文章 正宗「東引小吃店」發表官方聲明:與「東引快刀手」無任何商業關聯,籲大眾切勿誤認抵制 最早出現於 行銷人。
2025/11/25 15:35:41文/品觀點編輯中心 國民黨立委張智倫針對「全民國防手冊」(小橘書)的發行問題提出質疑。張智倫指出,國防部第一版印製5000份時沒有賴清德總統簽名,第二版卻動用第二預備金6450萬元印製1100萬本,並加上總統簽名,批評這是「國防部的馬屁文化」。 [embedded content] Play 張智倫質疑,為何不使用一般預算而要動用第二預備金?他強調,第二預備金通常用於臨時狀況或災難發生時,且無需經過立法院審查。國防部副部長解釋,第一版印製時有編列預算,但後來發現效果良好,決定擴大印製時年度預算不足,才依預算法第70條申請第二預備金。 張智倫也針對手冊內推薦的APP提出問題,指出警政APP沒有離線地圖功能,而消防APP有此功能,且兩個APP對同一避難處所的收容人數顯示不一致。以立法院附近某收容處為例,一個APP顯示可容納1416人,另一個卻只顯示645人。內政部長劉世芳回應,兩套系統使用的參數不同,警政系統以建築技術規則核定的容納人數為準,消防系統則使用經緯度定位,可能將同一地點的多個避難處所合併計算。 針對私人大樓地下室避難空間的開放問題,張智倫關切民眾避難時大樓是否會開放。劉世芳明確表示,根據民防法規定,當空防警報發布時,這些大樓必須對外開放讓民眾避難。此外,劉世芳也說明,目前全台村里長的防災士訓練已達三分之一以上,未來將持續推動防災協作中心的建立。
2025 年臺灣教育科技展11/13日於臺北盛大開展,首日即吸引超過萬名教育工作者共襄盛舉,現場聚焦於 AI 教育應用的創新突破。隨著教育科技的快速發展與多元應用,教師角色正從知識傳遞者轉型為學習體驗設計師,而 AI 技術的導入,正是這場轉型的關鍵推手。 在眾多展出亮點中,由謙懿科技總代理的旗艦產品 Wayground AI 教學平台 成為全場焦點。以「AI 讓理想課堂即時實現」為主軸,Wayground 展示其直覺化操作介面與高效能 AI 引擎,吸引大量教育工作者駐足體驗。教師僅需輸入教學主題或課程目標,即可於數十秒內自動生成教材,內容涵蓋課程架構、練習題與延伸討論,大幅提升教學準備效率。 Wayground 聚焦「教師賦能」,整合 AI 教材生成、學習數據分析與教學策略建議等功能,協助教師有效提升教學品質與節奏。根據實際使用數據,該平台可為教師節省高達 80% 的備課時間,並已於全球超過 150 個國家落地應用,累積數百萬名使用者。其「科技輔助、教師主導」的理念,正逐步重塑未來教學的工作樣貌。 Wayground AI 輸入課綱關鍵字或章節可立即生成測驗題目。圖/謙懿科技提供 謙懿科技作為 Wayground 台灣總代理,持續深耕教育市場,並於該屆展覽首度整合多項自研與國際合作產品同台亮相,展現完整的數位教學生態鏈。除 Wayground 外,現場亦展出其自行研發的「得報」、「佳音數位英語雜誌平台」,以及代理的全球知名互動學習工具 Nearpod、Kahoot! 等,涵蓋課堂互動、語言訓練與素養培育,為教育機構提供全方位的數位轉型支援。 憑藉持續創新與對教育市場的敏銳洞察,謙懿科技榮獲 2025 年 HolonIQ「Taiwan EdTech 50」 殊榮,成為教育科技領域備受矚目的新興品牌。除產品研發外,謙懿亦積極投入教師專業成長支持,推出夜間直播節目《居久屋微醺夜》,邀請第一線教師分享課堂應用與科技實踐經驗,打造兼具溫度與專業的教育社群平台。 謙懿科技自行研發的佳音英語雜誌數位平台,及旗下代理相關平台同時展出。圖/謙懿科技提供 謙懿科技此次臺灣教育科技展中規劃多項互動內容,讓各級學校行政單位、圖書館管理者、教師能直接體驗 AI 在教學現場的實際應用: 「生成教材挑戰」:現場觀眾可輸入任一主題,體驗 Wayground 一鍵生成教材的高效率流程。 專屬諮詢方案:針對不同教育單位,提供量身打造的數位精進建議與年度優惠。 教育顧問交流區:由專業團隊分享 AI 教學導入策略與國際成功案例,探討教育轉型新方向。 秉持「科技讓教學更人性」的理念,謙懿科技致力於引進全球頂尖數位學習工具,服務大中華區教育工作者。未來,將持續以科技為橋梁,連結教師、學生與教育機構,讓理想課堂從構想走向實踐。
文/編輯中心 全球最重要的國際出版盛會──法蘭克福書展(Frankfurter Buchmesse)於 10 月 15 日至 19 日在德國舉行,臺灣館由文化內容策進院(文策院)統籌策劃、台北書展基金會承辦,攜手 46 家出版社、343 本原創書籍、八位版權人共同參展,並邀請柏林駐村作家小峱峱、吳懷晨、胡長松,以及具德語版作品的陳思宏、蒔舞、蕭瑋萱等六位創作者參展,透過小說、詩、漫畫、輕小說等不同形式的創作,展現臺灣創作的多元魅力。 臺灣駐德國代表處谷瑞生大使及駐法蘭克福辦事處羅美舜處長特別出席臺灣館開幕,谷大使於開幕致詞時感謝所有臺灣出版業者與作家的努力與投入,他表示,臺灣以創新與科技聞名,本次除了在法蘭克福書展呈現豐富多元的活動與出版品,更誠摯邀請各界親臨臺灣,感受其獨特魅力。 文策院董事長王時思表示,臺灣出版市場雖屬中小型,但外譯與國際授權成果持續增長,以多元、創新、開放的特色,逐步贏得國際青睞。為推動臺灣出版「產業化、國際化、規模化」,文策院在本屆書展不僅展示優質原創內容,也強化大會舞台活動合作、線上線下平台整合,以及版權媒合交流,將臺灣出版的實力與創意轉化為國際聲量與商業效益。 臺灣故事登上國際舞台與亞洲論壇 今年臺灣館規劃與協作超過 17 場活動,推動臺灣創作者及出版業者與國際市場接軌。大會國際舞台方面,已售出多國版權的《鬼地方》作者陳思宏與臺語文學作家胡長松,對談「鄉土與鬼影:魔幻寫實下的臺灣故事」;詩人吳懷晨、輕小說作家蒔舞與漫畫家小峱峱則於「靈的書寫:當詩、BL 與漫畫遇見臺灣民俗」,展開不同創作載體的碰撞激盪。 法蘭克福書展焦點之一的亞洲舞台(Asia Stage),臺灣出版業者參與多達九場論壇,涵蓋學術出版革新、跨域授權、亞洲犯罪文學及酷兒書寫等議題,透過與不同亞洲講者的交流互動,向全球出版業者呈現臺灣及亞洲書市的最新觀察與趨勢。 其他亮點活動包括:小說家蕭瑋萱與譯者 Karin Betz 在臺灣館分享德文版《成為怪物以前》的翻譯與創作經驗;漫畫家小峱峱於大型德國出版社 Egmont 的攤位進行現場創作與簽書,藉由跨國合作推廣,吸引更多歐洲讀者關注。 線上線下整合:IP Meetup 與版權媒合 每年法蘭克福書展除了聚焦讀者市場外,更積極鎖定國際出版專業買家。為擴大臺灣出版國際觸角,今年臺灣館首次將展出作品全面上傳至文策院的 IP Meetup 平台(https://ip.taicca.tw/index.do),該平台匯集臺灣各領域的原創內容,包括影視、動漫、出版、角色 IP、表演藝術等,供全球內容產業人士不限時空瀏覽與媒合,促進版權交易與跨域授權機會。 展期間,臺灣出版業者將進行超過百場國際版權會議,包含文策院主辦的 12 場重點版權媒合會,與來自義大利、英國、泰國、土耳其等各國專業人士洽商。此外,文策院持續舉辦「臺灣之夜」,邀請近百位海外買家與國內出版業者共聚一堂,以具文化特色的交流派對,深化臺灣與國際出版界的連結與合作。 持續拓展國際合作,開創市場可能 今年臺灣館主視覺由插畫家 Croter(洪添賢)設計,延續臺灣在首爾書展主題國的品牌形象,從書頁展開臺灣生活與文化景致,並融入象徵臺灣作品輸出的飛機、貨櫃船。展館空間同時具備展示、商務洽談與作家活動功能,呈現年度選書、得獎書、推薦作家作品及已授權出版品,吸引國際觀眾駐足。同時設置德語書籍販售專區,讓歐洲讀者可直接購買臺灣作品,拉近讀者與創作者的距離。 2025 年法蘭克福書展臺灣館以線上線下整合、國際交流媒合及作家活動等多元策略,展現臺灣出版的創意與專業能量,提升版權交易量,推動臺灣出版品進軍全球市場。文策院亦將持續透過國際展會與 IP Meetup 平台,促進臺灣原創內容的跨域授權,讓臺灣故事走向更寬廣的世界舞台。
– 此次合作透過本地支付通道,支持超過40貨幣進行快速低成本轉帳。 香港2025年12月10日 /美通社/ — 面向現代企業的領先一站式金融科技平台Aspire在香港推出快捷且低成本的國際多幣種支付服務,進一步推進其構建真正互聯互通的金融生態的使命。透過Wise Platform 面向銀行和企業的全球支付基礎設施提供的技術支援,使客戶能夠直接通過Aspire平台,以40多種貨幣向新加坡、美國、澳大利亞、日本和韓國等國家和地區進行轉帳。 Aspire和Wise於2019年在新加坡建立了合作,且成效顯著。如今,Aspire與Wise Platform深化合作,把快捷且低成本的跨境支付體驗帶給了中國香港客戶,在客戶日常用於支付、銀行卡及費用管理的同一介面中,即可享用便捷的國際多幣種低交易成本的快速轉帳服務。 Aspire首席執行官兼聯合創辦人Andrea Baronchelli表示:「跨境支付是全球商業的支柱,對於香港的企業而言,速度和成本效益至關重要。通過將Wise的基礎設施直接嵌入Aspire平臺,讓我們打造出真正互聯互通的體驗,銀行卡、支付、費用管理及全球轉帳能夠無縫協同。我們致力於為現代企業構建互聯互通程度最高的金融作業系統,此次合作的深化,是邁進這一願景的重要一步。」 Wise Platform亞太區總經理Samarth Bansal評論道:「像香港這樣的國際重要樞紐,企業每天的營運都會涉及跨境業務,提供一流的跨境支付體驗非常關鍵,也是企業對金融合作夥伴的核心要求。Aspire自2019年起便是我們的重要合作夥伴,助力其拓展業務並為客戶提供一致的跨境支付體驗,同時彰顯了Wise Platform的核心價值。我們很榮幸能為Aspire的客戶提供其所期望的速度、透明度以及端到端支付可控性。」 此次合作標誌著Aspire在香港的快速發展再創新里程。自2024年在香港推出服務以來,在尋求替代傳統銀行服務的現代化、互聯互通金融方案的初創企業和中小企業的推動下,Aspire的業務規模已實現三倍增長。 全新的國際支付功能現已向香港所有Aspire客戶正式開放。 關於Aspire Aspire是面向全球現代企業的一站式金融科技平台,已通過國際支付、資金、費用以及應收應付帳款管理解決方案,幫助超過50,000家企業實現降本增效——所有功能均可通過單一便捷的帳戶進行操作。Aspire總部位於新加坡,在9個國家和地區擁有500餘名員工,服務覆蓋30多個市場,並獲得紅杉資本(Sequoia)、Lightspeed、Y-Combinator、騰訊及Paypal等全球知名風投機構的投資。 關於Wise Platform Wise是一家全球科技企業,致力於打造一流的全球資金流轉與管理解決方案。過去十年間,Wise為全球資金流動構建了一套全新的金融網路體系。 借助Wise Platform,銀行及大型企業可利用Wise的技術,將國際匯款、收款及資金管理的最優方案嵌入自身現有基礎設施。Wise Platform在全球擁有眾多合作夥伴,能夠幫助銀行和企業為其客戶無縫提供快速、經濟、透明且便捷的跨境支付服務,有效節省時間和成本。
商傳媒|記者張庭毓/綜合外電報導 備受關注的美韓造船合作計畫在 2025 年末遭遇重大法律挫折。根據《韓國民族日報》報導,美國國會近日表決通過的 2026 財政年度《國防授權法案》(NDAA)最終版本中,原先一項「允許韓國投資並經營美國新造船廠」的關鍵條款已遭到刪除。儘管川普(Donald Trump)政府與韓國政府於今年 11 月甫簽署價值 1,500 億美元的造船合作備忘錄(MOU),試圖推動「讓美國造船業再次偉大」(MASGA)計畫,但美國國會顯然在「保護本土勞工」與「國防安全」的權衡下,選擇維持近乎封閉的造船法律門檻。此舉無疑對積極擴張北美版圖的韓華海洋(Hanwha Ocean)與 HD 現代重工(HD Hyundai)澆了一盆冷水,也凸顯出美韓「經濟與安保同盟」在實踐層面上的深層矛盾。 法律高牆難越:國會堅守「伯恩斯-托勒夫森修正案」 此次爭議的核心在於美國長年奉行的保護主義法律。國會議員在法案中重申了《伯恩斯-托勒夫森修正案》(Byrnes-Tollefson Amendment)的效力,該法律嚴禁美國海軍軍艦在「外國造船廠」建造。 上限兩艘限制: 2026 財年 NDAA 規定,美國海外軍艦建造上限僅為兩艘,且嚴格限制為「非戰鬥支援艦」,完全排除了韓國造船業最期待的宙斯盾驅逐艦或潛艦訂單。 刪除投資寬限: 眾議院與參議院協商後,將允許外國(如韓國、日本)資金進入美國領土「新建造船廠」的例外條款予以剔除,理由是需優先確保美國本土造船供應鏈的自主性與安全性。 財經視角:1,500 億美元投資案面臨「執行荒」 這項法律變動讓 11 月才風光簽署的韓美貿易協議陷入尷尬境地。根據協議,韓國承諾向美投資 1,500 億美元以換取關稅減免與軍事技術合作,但法律障礙可能導致資金無法如期落實: 韓華海洋(Hanwha Ocean): 雖然已斥資收購費城造船廠(Philly Shipyard),但若無法獲得 NDAA 的例外條款支持,未來在爭取美國本土軍艦建造訂單時,仍將面臨極大的法律審查與國產化率要求。 HD 現代(HD Hyundai): 先前採取較保守的技術合作模式,目前雖在 MRO(維修、翻修與運行)業務上小有斬獲,但對於更具利潤的「整艦外銷」計畫,其法律路徑已幾乎被封鎖。
【賴傳媒、記者爆料網 王俊勝/台南報導】台南永康一間超商昨(27)日傳出肢體衝突,起因竟是進出店門「互不相讓」擦撞肩膀。警方指出,陳姓男子與趙姓男子因門口擦撞爆發口角,趙男弟弟與趙父隨後也加入爭執,雙方推擠演變成扭打,最後造成陳男、趙男弟弟及趙父共3人受傷,3人均提出傷害告訴,全案依傷害罪移送台南地檢署偵辦。 ▲台南永康超商口全武行!疑「不讓路撞肩」爆衝突 3男掛彩互告(圖/讀者提供;未經授權請勿翻攝) 警方調查,事發當時陳男與趙男在超商門口進出時因未互相禮讓,雙方肩膀不慎相撞,陳男隨即與趙男、趙男弟弟爆發口角。過程中,剛好趙父得知後上前了解,沒想到也捲入爭執,現場火氣越燒越大。 警方指出,趙父聞聲後也上前理論,造成與陳男有肢體衝突,趙男弟弟見父親遭推,立刻回推陳男;陳男疑因不滿被推,因要保護自己出手攻擊趙父,趙男弟弟見狀也上前與陳男扭打,混亂中造成3人不同程度受傷。 警方獲報後到場處理,先行協助現場秩序控管並了解雙方身分與衝突經過。由於涉案3名男子皆表明要提告,警方依規定受理傷害告訴,後續將調閱超商監視器畫面、釐清各方動手先後與責任歸屬,並依刑法傷害罪嫌移送台南地檢署偵辦。 警方也提醒,民眾在公共場所進出、排隊或取物時難免擦撞,若有不滿可先冷靜溝通,避免一時衝動演變成打架,不僅傷身也可能吃上官司。 本文為「記者爆料網」授權刊登,原文網址
報新聞/編輯部 為響應性別平等教育日,基隆市政府教育處於4月份辦理「性平好學堂Online」有獎徵答活動,今年活動全面升級,首度攜手PaGamO線上學習平台合作,透過數位互動闖關形式推展性別平等教育,提升學生參與感與學習成效。全市54所學校、共計2100多名師生踴躍參與,較去年成長3倍,以創新且活潑的學習模式,深化性別平等觀念。 活動期間,本市所屬國小中高年級生及國中學生,使用本市Open ID登入PaGamO系統進行挑戰,完成指定題目即可獲得精美虛寶獎勵。透過遊戲化學習機制,讓學生在闖關過程中培養正確觀念,提升學習動機。今年題目內容聚焦於防治數位及網路性別暴力,結合時事案例進行設計,引導學生從知識層面理解網路性別暴力的樣態、辨識方式與應對策略,同時強化網路禮節、辨識誘騙、冷靜蒐證及拒絕違法行為等重要能力,讓學習更加貼近生活且具實用性。 教育處持續致力於營造無偏見、無歧視的性別友善校園,積極翻轉性別刻板印象,鼓勵學生勇於展現自我,並共同落實反霸凌與反性別歧視行動。同時提醒師生尊重多元性別特質、性別認同與性傾向,建立身體自主權觀念,強調「未經同意即為侵害」的重要原則。當身邊親友遭遇性暴力事件時,除應依法通報外,也應以接納與支持的態度陪伴,避免造成二次傷害,並可透過113家防中心24小時通報服務尋求協助,共同守護安全環境。 教育處處長徐嬿立表示,隨著數位科技快速發展,網路與數位性別暴力防治已成為不可忽視的重要議題。今年透過與PaGamO平台合作,將學習與遊戲結合,不僅提升學生參與意願,也強化學習成效。未來將持續精進教師專業增能,並深化學生數位素養與網路倫理教育,讓親師生攜手打造安全、友善且具性別平等意識的學習環境,從源頭預防數位及網路性別暴力的發生。
【民眾網編輯方笙楠新北報導】為防制民眾酒醉駕車上路,降低交通事故風險,新店分局於4月13日6時至10時規劃專案勤務,針對轄內重要幹道及易發生酒駕路段加強攔檢取締,展現警方守護用路人安全之決心。 本次勤務執行不到2小時,即連續查獲4起酒後駕車案件,顯示仍有部分駕駛人於前一晚飲酒後未充分休息即駕車上路,已對公共交通安全造成重大威脅。警方當場依規定實施酒測,依法舉發,並視情節移送法辦。 新店分局表示,前一晚飲酒後,體內酒精尚未完全代謝,隔日駕車仍可能超過法定標準。許多民眾誤以為睡一覺即可完全退酒,實際上酒精代謝速度因人而異,稍有不慎即可能觸法。 警方強調,酒後駕車不分時段,均為重點取締項目,未來將持續針對清晨時段規劃勤務,加強防制作為,並呼籲民眾切勿心存僥倖,飲酒後應選擇代駕、計程車或大眾運輸工具返家,確保自身及他人安全。
圖/本報AI製圖(示意圖) 商傳媒|方承業/綜合外電報導 遊戲發行商 Take-Two Interactive(TTWO)的股價昨日在美股市場表現亮眼,收盤上漲 2.18% 至 201.36 美元,優於標準普爾 500 指數當日 1.02% 的漲幅,以及道瓊指數的 0.63% 和那斯達克指數的 1.23% 漲幅。 然而,儘管單日表現突出,Take-Two Interactive 股價在過去一個月內卻下跌了 5.52%。同期,消費性非必需品類股僅小幅下跌 0.69%,而標準普爾 500 指數則錄得 0.63% 的漲幅,顯示其近期表現不及整體市場與產業板塊。 根據 Zacks Consensus Estimates 預測,Take-Two Interactive 即將公布的財報預計每股盈餘(EPS)為 0.58 美元,較去年同期下滑 46.79%;營收預計達 15.5 億美元,年減 1.94%。不過,值得注意的是,過去一個月 Zacks Consensus 的 EPS 預估已上調 0.17%,而正向的預估修正通常與短期股價動能呈正相關。 展望全年,Zacks Consensus 預估 Take-Two Interactive 的每股盈餘將達到 3.91 美元,較前一年大幅增長 90.73%;全年營收則預計為 66.7 億美元,年增 18.16%。該公司目前獲得 Zacks #2(買入)評級。 從估值角度來看,Take-Two Interactive 的遠期本益比(Forward P/E)為 24.32 倍,高於遊戲產業平均的 16.69 倍。其 PEG 比率(本益成長比)為 2.43,也高於遊戲產業平均的 1.45,顯示該公司目前的估值相較於其盈餘成長潛力,溢價幅度較高。